为扎实有效推进师范生技能训练,切实提升师范生从教能力和就业竞争力,在学院领导的统一安排和部署下,中国近现代史教研室精心谋划、科学组织,开展了10月份的历史专业卓越项目日常训练成果展活动。受新冠疫情形势影响,学生仍以居家学习为主,结合二十大的胜利召开,本月活动的主题为“家乡的红色历史”,根据不同年级的学情,具体通过讲、写、教“家乡的红色历史”故事(教学设计中融入“家乡的红色历史”故事)的形式,有针对性地锻炼了大一新生的语言组织和表达,大二、大三学生的硬笔书写,大四学生的教学设计等能力,使训练效果更加有效。
本次卓越项目日常训练展览以线上形式呈现,老师和同学们可以通过微信扫描二维码、百度网盘、微信公众号等方式观看展览的全貌。
第一展区:讲“家乡的红色历史”故事展览
语言组织和表达是教师的基本功,良好的语言组织和表达能力是上好一堂课的前提。2022级同学以视频的形式,讲述了来自西宁、门源永安古城、班玛县红军沟、金银滩草原、宁夏六盘山、吉林通榆县、甘肃灵台县等地方的红色历史。通过讲“家乡的红色历史”故事,不仅加深了同学们对家乡红色历史的了解,有助于缅怀先烈、厚植爱国情怀,而且也锻炼了同学们表达能力。2022级同学尤其是少数民族同学向我们展示了较高的普通话水平和语言表达能力。



第二展区:写“家乡的红色历史”故事展览
常言道“字如其人”,字写得好不好一定程度上反映了一个人的综合素质,尤其是对于“学高为师,身正为范”的教师而言,一手漂亮的书法也是教师良好综合素质的体现。书写作为教师基本的技能,需要长期训练,且要“练在平常”。通过写“家乡的红色历史”故事,2020级、2021级同学的硬笔书写能力得到了锻炼,不少同学展现出扎实的硬笔书写功底。





第三展区:教学设计展示
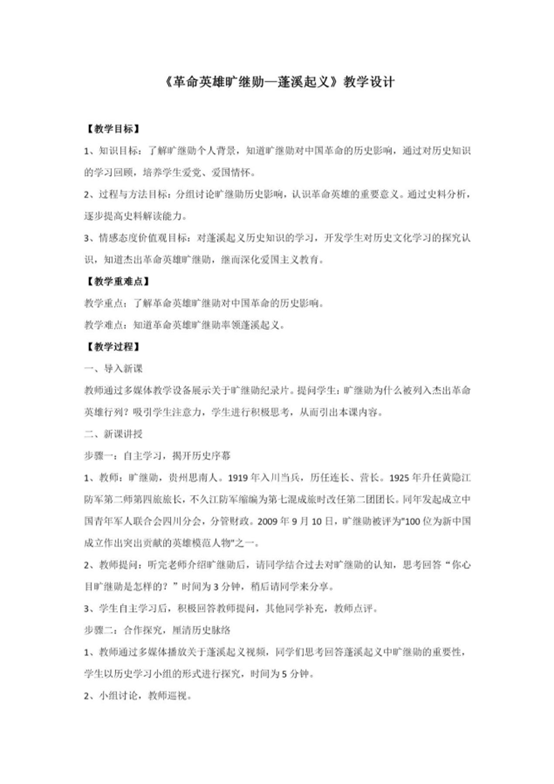
历史教学设计是中学历史教学中的核心内容,进行教学设计是教师从事教学工作必备的根本技能。优秀的教学设计可以帮助教师更好地讲课,也能让激发学生的上课兴趣。在教学设计中加入身边的故事,可以实现知识与实际相结合原则,有利于培养师范学生教学技能、方法创新能力,提升师范生教育综合素养,全面提高师范生就业能力。2019级的同学们通过二维码,向我们展示了如何将“家乡的红色历史”故事融入教学设计进行教学。其中,胡雨婷同学在讲授抗美援朝一课时,将吉林籍志愿者崔昌学的故事融入教学设计,既增加了历史教学的细节感,又能帮助学生更为直观地认识到吉林在抗美援朝战争中的历史地位。



本次历史专业卓越项目日常训的进行和展示均在线上进行,一方面培养了学生的教学技能,另一方面也提高了教师使用新技术、新手段开展教学活动的能力,对老师和同学都是难得的锻炼。此次活动为今后继续开展类似的线上活动积累了成功经验
